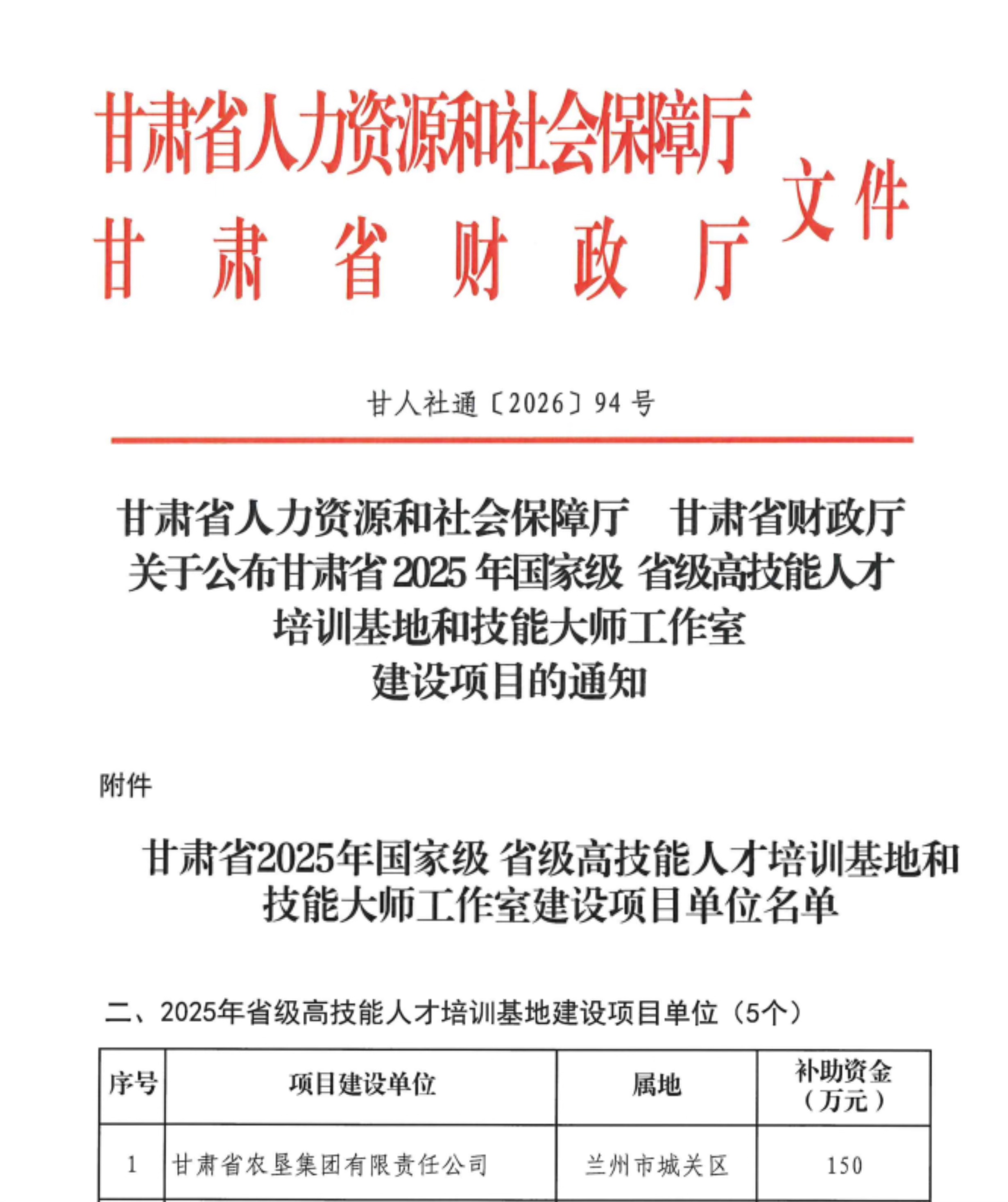
近日,甘肃省人力资源和社会保障厅、甘肃省财政厅联合公布2025年省级高技能人才培训基地建设项目单位名单,甘肃农垦集团成功获批省级高技能人才培训基地,是全省获批省级基地建设项目的5家单位之一。

省级高技能人才培训基地建设由省人社厅、省财政厅统筹实施,围绕全省重大战略需求和区域产业结构调整方向,遴选具备良好培训基础、较强实训能力和完善保障体系的单位承担建设任务,并实行建设期管理和绩效评估制度,是全省技能人才培养体系布局的重要项目。
近年来,甘肃农垦集团党委坚持以习近平总书记关于做好新时代人才工作的重要思想为根本遵循,全面落实国家和省上关于加强新时代高技能人才队伍建设及职业技能提升行动等相关工作部署,大力实施人才强企战略,深化职业技能培训改革,创新技能人才工作机制,着力培养高素质技术技能人才,初步形成以省领军人才、省优秀专家、陇原人才等为代表的高素质技术技能人才队伍,在行业技术攻关、降本增效、产品创新等实践中发挥了关键作用。
下一步,甘肃农垦集团将以“省级高技能人才培训基地”项目建设为契机,充分发挥补贴资金效能,切实抓好培训阵地建设、课程体系开发、师资队伍培养和经验成果转化等工作,力争用两年时间,将基地打造为全省现代农业高技能人才的“孵化器”和“蓄水池”,为服务“技能甘肃”建设和农业强省战略贡献农垦力量。

甘公网安备 62010202000519号